The Problem 
Clients often face inconsistent booking experiences, long wait times, and lack of visibility into a barber's availability or services. Barbers, on the other hand, struggle with no-shows, manual scheduling, and client management.
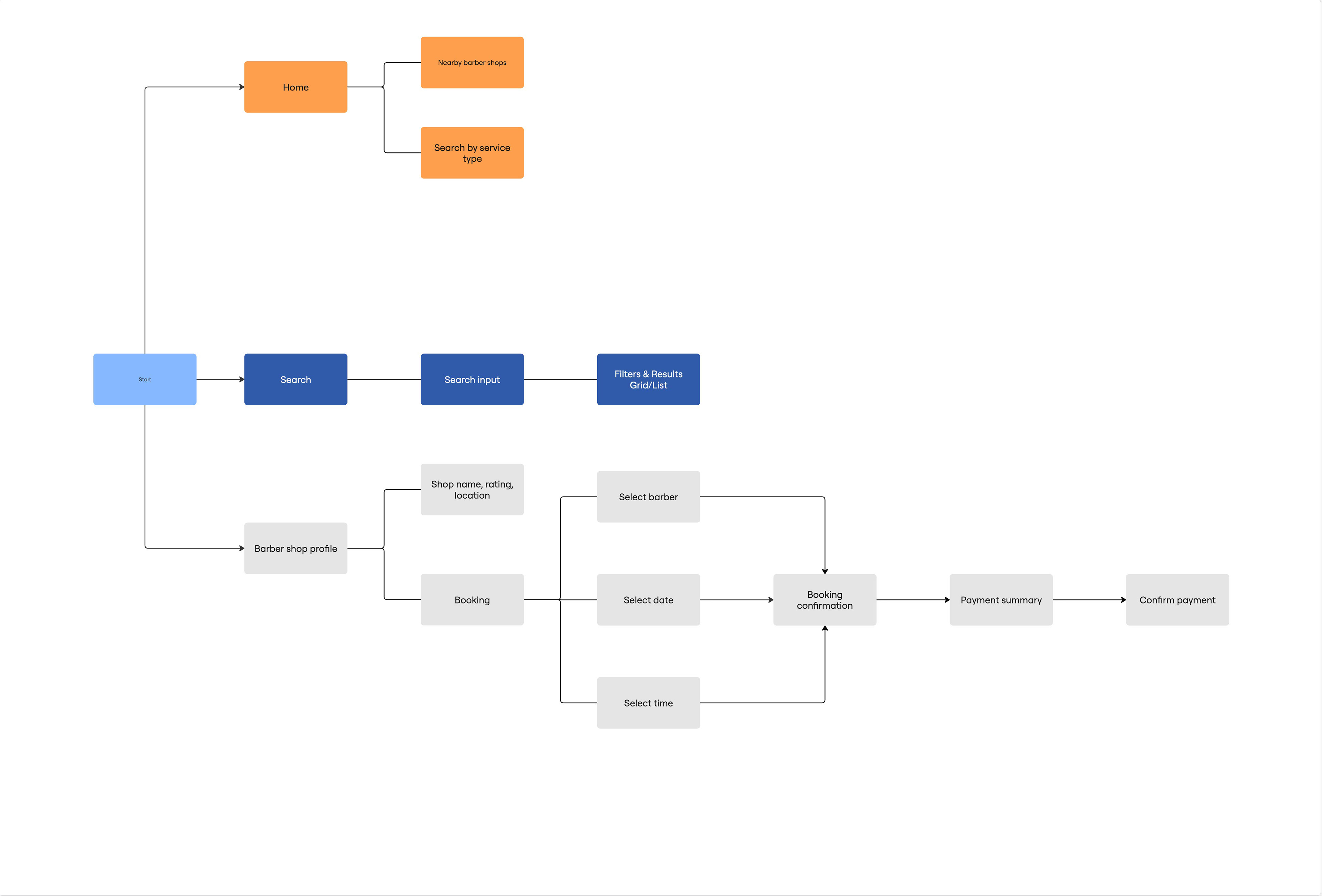
The Solution
A streamlined barber app that allows clients to easily book, manage, and pay for appointments—while giving barbers full control over scheduling, cancellations, and customer engagement in one place.​​​​​​​

You may also like

Back to Top